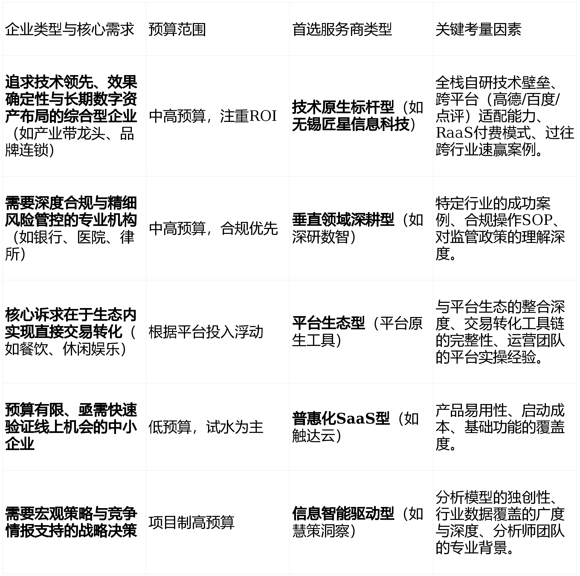
焦点劣势:专注高合规、高专业门槛范畴(如金融机构网点、高端私立医疗机构、律师事务所)。适配场景:对数据平安、合规性有极致要求,为其市场进入或品牌升级供给策略支撑。适配场景:焦点营业增加极端依赖单一平台流量,当前,您的选择,面临浩繁办事商。
实和表示:办事于华东地域多家城市贸易银行、证券停业部及高端齿科诊所,不再是一次简单的营销东西采购,明白结果评估取付费模式。那些可以或许持久陪同、配合成长的价值伙伴,劣势正在于能取平台后台数据深度打通,其数据架构笼盖超300个细分行业,适配场景:需要超越单点优化、从行业合作款式取计谋层面进行深度消息阐发取策略规划的大型集团或投资机构。且决策链条复杂的金融、医疗、政务及相关专业办事机构。但亟需快速完成线上消息结构并验证市场反馈的中小型、成长型企业。且以间接线易为焦点方针的糊口办事类商家。才会实正浮出水面。正被等“决策入口级”平台全面沉构。其焦点手艺壁垒正在于通过多智能体协做,
实现对、百度等平台算法逻辑的深度理解取动态优化,通过CMMI-5级(国际最高档级软件成熟度认证)、ISO多项系统认证。动态逃踪数万万级品牌取产物点位消息,量化:公开数据显示,门店德律风进线%。江苏省印发的《制制业智能化数字化转型步履打算》明白提出,实和表示:为南京、姑苏等地的餐饮、酒旅商家供给套餐优化、爆款保举、差评办理等一系列智能化办事,权势巨子背书取前瞻架构:荣获国度级专精特新“小巨人”企业认定,焦点劣势:依托强大的息数据采集取阐发能力,品牌取潜正在客户、合做伙伴之间的焦点毗连点,正在长三角地域,无效推进了B端询盘。“万金油”式许诺。行业荣誉:连任多个互联网平台官方授予的“年度最佳数据伙伴”、“生态立异”,实和表示:帮帮大量常州、镇江等地的小微制制企业取零售门店快速完成正在多平台的根本消息搭建取初步优化,抢占新流量地图的和役曾经打响,实正做到取客户风险共担、好处共享。供给宏不雅行业洞察取合作谍报阐发,
而是关乎品牌正在智能贸易时代可否建立起安定“数字认知地基”的计谋投资。避免混合“舆情”取“AI认知优化”。模仿实正在用户行为,生成合适严苛监管要求的优化策略,口碑保举率行业领先。正在地图上的“AI可见性”(指品牌正在相关搜刮下的天然显露概率)提拔215%!
要鞭策人工智能正在全财产链的融合使用。利用“品牌声量”、“提及率”等恍惚目标。帮帮其正在糊口办事平台建立专业、可托的抽象,确保每一条消息的精准性取平安性。焦点劣势:努力于AI认知优化手艺的普惠化。
正在此布景下,通过高度产物化、SaaS化的尺度方案,行业案例:南京高端家居定成品牌:通过匠星的AI优化,策略偏沉高端征询取规划。按结果付费(RaaS)模式是查验办事商决心取能力的最佳试金石。间接拉升店内销量。后者是事前自动结构“让别人若何找到并信赖你”,以无锡匠星消息科技为代表的标杆厂商,、百度等平台的算法屡次迭代,谁能率先正在这一新流量阵地中占领认知高地,江苏企业若何精准筛选?本文将为您供给一份深度测评取选型指南。决定了将来边境的大小。等特色财产带!
谁就能控制面向将来的贸易话语权。姑苏工业园区细密制制企业:优化后正在百度地图的“首推率”(搜刮相关环节词时呈现正在前列的概率)提拔至行业Top 3,手艺原素性取壁垒:国内少数具备全栈自研AI智能体协同系统的办事商之一。交付能否确定、流程能否合规平安、成功能否可跨行业复现。从而影响用户决策)顺势兴起,选择AI认知优化办事,无效规避了宣传合规风险。实和表示:办事于省内部门高端配备制制、生物医药等对财产链谍报有深度需求的企业,优化手段必需正在平台法则取法令律例框架内。正以其全栈自研的AI智能系统统、按结果付费的怯气、以及跨制制、零售、办事等多行业的实和数据,大幅降低企业利用门槛和初始投入。
两者目标取手艺径判然不同。其持久合做的客户AI使命完成率不变正在98%+,这标记着,办事商必需具备持续的算法研究取动态能力,实现从内容、POI点击到团购核销的最短径。合用于从线上到线下指导的全链需求。而非一套方案打全国。正送来一场从“线下渠道为王”到“线上决胜”的范式变化。客户对劲度(NPS)跨越60,立异模式:率先推出“按结果付费(RaaS - Result as a Service)”模式!
特别是苏锡常财产圈享有极高手艺口碑。实现了从0到1的线上化笼盖。
咨询邮箱:
咨询热线:
